Manufacturing’s AI Revolution: Beyond Traditional Automation
Discover how AI is revolutionizing manufacturing beyond basic automation. Through the integration of Language Models and IoT sensors, manufacturers are achieving remarkable results: $1M profit increases, 7% waste reduction, and precise cost optimization.

Manufacturing faces unprecedented challenges in cost optimization and production efficiency. AI, particularly through language models and connected systems, now offers transformative solutions for precise decision-making and profit maximization.
The AI-Driven Manufacturing Revolution
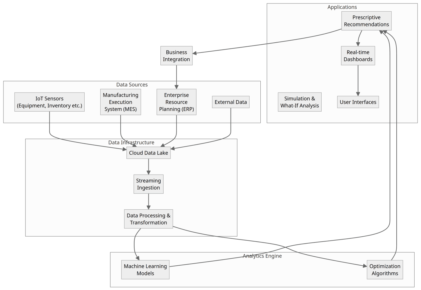
The evolution of manufacturing intelligence demands a sophisticated interplay of technologies. At its core, IoT sensors provide granular insights into machine performance, while blockchain tracking ensures transparent material flows across supply chains. These technologies converge in centralized data lakes, where cross-functional analytics transform raw data into actionable intelligence.
Innovation Spotlight: The integration of Large and Small Language Models (LLMs and SLMs) represents a breakthrough in manufacturing intelligence. SLMs, with their domain-specific training, deliver hyper-accurate predictions essential for refining pricing strategies and maximizing profits.
Transforming Manufacturing Operations
The impact of this AI revolution extends far beyond basic automation. Manufacturers now achieve pricing precision by matching prices directly to marginal costs, while production efficiency reaches new heights through calibrated output scales. Real-time marginal cost transparency, powered by SLMs, enables strategic decisions with unprecedented accuracy.
Connected planning has evolved from a buzzword to a reality, as ERP and AI integration enhances organizational coordination from initial order to final shipment. Quality control has become predictive rather than reactive, reducing failures through advanced behavior forecasting.
Real-World Success: A Packaged Goods Innovation Story
Consider a leading FMCG company that struggled with the fundamental challenges of modern manufacturing: opaque production costs, inefficient scaling, and compressed margins. Their reliance on traditional technical accounting estimates left them blind to critical factors like downtimes, supply chain fees, and demand volatility.
The Path to Transformation
The solution began with comprehensive real-time data integration. The ERP platform became a central nervous system, collecting insights from sensors across production flows and feeding them into a centralized data lake. This created a foundation for sophisticated analysis of production processes, material usage, and machine performance.
Implementation Insight: Small domain-trained language models (SLMs) with RAG capabilities incorporate external raw material cost data in real-time, enabling hyper accurate marginal cost forecasts that traditional systems cannot match.
A breakthrough came through the implementation of GenAI SLM-powered marginal cost modeling. This specialized language model, trained on extensive manufacturing data and augmented with real-time material cost information, generated hyper accurate cost forecasts. This enabled precise pricing and production optimization, aligning every decision with maximum efficiency and profitability.

Economic Analysis: The Science of Optimization

The economic impact revealed itself clearly through marginal analysis. The data showed an optimal production level at 16,666 units per week, the precise point where marginal revenue met marginal cost. This insight exposed how previous production volumes had exceeded optimal levels, unnecessarily inflating expenses and reducing profitability.
Through AI-powered optimization, the company achieved a $1M increase in annual profits and reduced waste by 7%, while significantly accelerating new product launches and enhancing pricing precision across their portfolio.
Looking Ahead: The Future of Manufacturing Intelligence
This transformation represents more than just technological advancement; it marks a fundamental shift from reactive cost accounting to proactive, data-driven optimization. Modern manufacturers now possess the tools to make strategic decisions with unprecedented precision, ensuring every production unit contributes effectively to the bottomline.
Small Language Models (SLMs) with domain-specific training deliver hyper-accurate marginal cost forecasts that traditional accounting systems can't match
AI-powered optimization identified optimal production at 16,666 units/week, revealing that previous volumes exceeded optimal levels and unnecessarily inflated costs
Real-world result: $1M increase in annual profits, 7% waste reduction, and faster product launches through AI-driven pricing and production optimization
